自疫情发生以来,钱学森书院师生贯彻落实上级部门和学校的统一部署,响应疫情防控政策,教师们守岗位、办实事,学生们抓学习、争先锋,同心抗疫,共克时艰。
钱院教师:守岗位 办实事 管理服务暖人心
面对严峻的疫情防控形势,钱学森书院开展疫情防控工作,统筹部署、多措并举。钱学森书院院务主任田博号召带领全体辅导员校内办公,坚守岗位,保障疫情期间学生管理和服务工作顺利开展,及时回应学生的需求和问题。

钱院教师始终把学生的身心健康摆在首位。12月23日凌晨,书院一学生突然晕倒,意识不清,辅导员刘泽慧老师第一时间赶到场,全程陪护,目前该生已恢复到正常的学习生活之中。12月25日晚,书院一学生高烧不退,面对疫情期间就诊不便与该生核酸检测结果过期的两大困难,辅导员刘梦婷老师积极联系各医院,坚持不懈,最终寻找到医院接诊,全程陪护,目前该生已完全康复。

为确保疫情期间学生管理工作正常展开,加强停课期间学生宿舍管理,了解学生实际需求,督促学生维持宿舍卫生,营造良好的居住环境。1月3日,钱学森书院院务主任田博带领全体辅导员深入学生宿舍进行卫生检查、发放抗疫物资。检查过程中,辅导员们叮嘱学生要遵守学校防疫政策、非必要不出门、保持积极乐观的心态,同时强调,疫情期间的宿舍既是生活区域,也是学习区域,应保持规律的作息、良好的学习习惯,共同维护宿舍和谐,并对部分宿舍同学进行了批评教育,并现场监督整改。

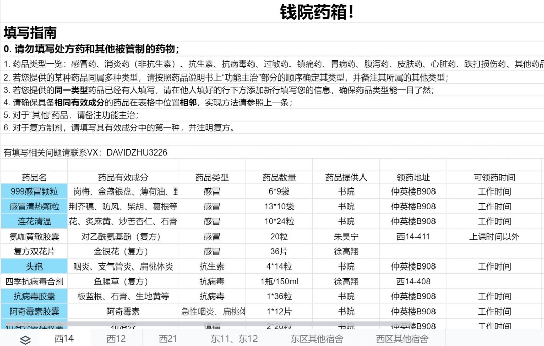
面对严峻的疫情形势和紧张的医药资源,为降低校外就医风险,倡导小病自治,钱学森书院推出了“钱院药箱”的线上药品共享和互助平台,以宿舍楼为单位,号召同学们参与进来,让药品种类更加丰富。同时,书院辅导员设法采购药物,尽可能满足同学们的药物需求,减少校外流动,降低感染风险。

为保障学生疫情期间物资供应,确保物资有序发放,钱学森书院教师冲锋在前。1月3日晚11点,院务主任田博带领辅导员老师与学生志愿者连夜装卸校友捐赠的苹果,并于次日将苹果送至学生手中。同时,教师们还第一时间将书院学生家长与西安交通大学校友基金会捐赠的口罩、学生处购买的饭盒等物资分发到同学们手中,为同学们的安全防护与日常生活提供了坚实的物质保障,为钱院学子构筑坚实严密的安全防线。

疫情期间为加强防疫知识科普、夯实思想政治教育,钱学森书院辅导员在各试验班开展“凝聚青春正能量,勠力同心克时艰”主题班会,嘱咐学生放平心态,服从防疫指挥安排。在2021年辞旧迎新之际,书院还举办了一场特殊的元旦线上联欢会,联欢会包括班级表演、个人表演以及院务主任祝语三部分,书院院务主任田博老师及各位辅导员在线上陪伴300余名学生共同迎接2022新年的到来,并为学生送上最真挚的新年寄语,嘱托同学们疫情期间注意个人防护,保持良好的身心状态;祝愿疫情早日散去,同学们的生活早日重回正轨;祝福同学们在新的一年中踏上新的征程,收获美好未来。
钱院学子:抓学习 争先锋 理论实践两不落
在严峻紧张的疫情形势面前,钱院学子真正做到了严格防范、积极配合、专注学习,并在学习生活之余积极投身“战疫”行动之中,发挥先锋模范作用,奋战一线,服务同学,充分展现了党员和学生干部“全心全意为人民服务”的责任感,彰显了“胸怀大局、无私奉献”的使命精神。
疫情期间,钱院学子停课不停学。封校期间,日常课程均在线上进行,同学们自觉投入课程学习,积极主动地开展线上交流,并有序组织线上自习室、线上答疑室等学习相关活动,确保居家隔离期间学习的丰富性和有效性。与此同时,钱院学子在空余时间积极利用学校讲座资源,如心理类讲座、文学类讲座等,在多样的通识讲座中开拓学科视野,丰富业余生活,并调整身心状态。

面对西安疫情严峻的形势,钱学森书院党总支组织党员、积极分子积极参与学校抗疫活动,走在抗疫最前线,主动承担校门值班与核酸检测的志愿服务,协助保卫处提醒进出人员扫码、测温,减轻学校保卫处的压力;参与核酸检测,在宪梓堂协助放置一米线,维持秩序,保障核酸检测任务的稳步进行。书院全体党员同志以实际行动在疫情防控工作中展现党员担当,让党徽的光芒闪亮在抗击疫情的一线,共同筑牢疫情防控坚固防线。


钱学森书院的志愿者们还为西安疫情期间的研招考试出心出力。一部分志愿者参与考研送考志愿服务,接送住在兴庆校区的考生前往雁塔校区参加考试,协助查验考生证件,测温上车,保证跨校区考生准时参加考试;一部分志愿者参与到迎接校外考生进校的志愿服务中,协助引导,于凌晨6点就已全部到岗,协助维持排队间距,查验准考证、核酸检测报告等相关证明,积极服务考研学生。

钱学森书院始终秉持“爱国、奉献、求真、创新”的钱学森精神,始终遵守钱学森学长“热爱祖国、崇尚科学、追求真理、报效祖国”的谆谆嘱托,在抗疫斗争中彰显钱院师生的巨大力量。星星之火,可以燎原,钱学森书院全体师生将继续凝聚星火力量,坚决打好这场疫情阻击战。